我院发布关于冬季新冠肺炎疫情防控执行通知
发布时间:2020-11-23 来源:www.zqsj02.com 浏览:次
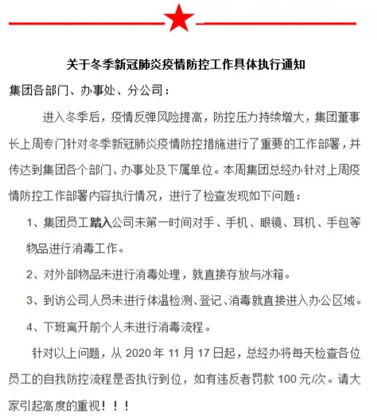
秋冬季是呼吸道传染病的流行季节,必须切实降低流感对疫情防控的影响。要围绕慎终如始抓好常态化疫情防控,大力倡导“每个人是自己健康第一责任人”的理念,我们每个人都应该树立正确健康观,更多了解和掌握疫情防控相关知识,践行健康文明生活方式,有效地做好防疫工作。
面对新冠病毒,个人应该如何预防?
1. 勤洗手,外出不方便洗手时,可以用75%酒精擦拭消毒,或者随身携带纸巾,按压电梯或者开门时使用纸巾
2. 正确佩戴口罩 ,在出门,公共场所都应及时佩戴口罩,需要佩戴口罩的场合:① 去医院看病或看望患者;② 乘坐飞机、高铁、地铁、公交车等人员密集和空间狭小的全封闭式公共交通工具;③ 乘坐出租车(无论是司机还是乘客,都必须戴口罩);④ 去商场、超市、菜场、影院、戏院等人员密集的地方;⑤ 电梯内(由于常处于封闭状态,病毒易聚集);⑥ 在人员多的办公室、办公场所;⑦ 在学校(孩子们很脆弱,建议各级教委通知每个孩子都得戴口罩上课)。
3. 保持室内空气流通
4. 适当进行体育锻炼,增强体质及免疫力
5. 保持积极乐观的态度,维持正常的作息习惯,劳逸结合
为了提高大家的防范意识,集团公司要求公司及其家属,下属员工积极学习,关注疫情知识,保护生命,提高预防新冠病毒,也温馨提示大家,为了自己和社会他人的健康,积极做好防范!
上一篇: 我院着力把控人才引进,打造优质企业
下一篇: 我院发布关于冬季新冠肺炎疫情防控执行通知


18782111161
18782111161
226695569


















